Что такое компетенции и зачем их оценивать
Какие компетенции оцениваются
В основе всей системы оценки – модель компетенций команды цифровой трансформации в системе государственного управления
Особенности модели
- разработана при участии профессионального сообщества
- используется Правительством Российской Федерации для оценки компетенций команд цифровой трансформации федеральных ведомств, рекомендована для использования региональными
органами власти - Универсальна для использования, регулярно обновляется и охватывает большинство областей знаний, необходимых для успешной реализации проектов цифровой трансформации
Детально ознакомиться с каждой компетенцией можно в докладе «Модель компетенций» https://hr.cdto.ranepa.ru/cm
Компетенции подлежащие оценке
Профессиональные
- Управление цифровым развитием
- Развитие организационной культуры
- Инструменты управления
- Управление и использование данных
- Применение цифровых технологий
- Развитие ИТ-инфраструктуры
Личностные
- Нацеленность на результат
- Клиентоцентричность
- Коммуникативность
- Эмоциональный интеллект
- Креативность
- Критичность
Каждая компетенция имеет шкалу компетентности, которая выражается в цифровых значениях от 0 до 3.
После оценки компетенций все результаты выражены в цифровых значениях и соответствуют той или иной позиции на шкале.
Ниже дана общая интерпретация шкалы компетентности
0 |
Отсутствует проявление компетенции или преобладает поведение, противоположное целевому. |
1 |
Компетенция проявляется на базовом уровне. Кандидат знает и применяет некоторые инструменты и методы, но данная компетенция не является сильной стороной Кандидата. |
2 |
Компетенция проявляется на достаточном уровне, большинство проявлений и индикаторов являются сильными сторонами Кандидата и носят позитивный характер, негативные проявления на минимальном уровне. Кандидат знает, применяет большинство инструментов и методов, имеет опыт трансляции знаний. |
3 |
Компетенция проявляется на превосходном уровне и является очевидно сильной стороной Кандидата. Подавляющее число индикаторов при проведении интервью — позитивные. Кандидат демонстрирует глубокие знания в данной области, большой опыт применения знаний и умений на практике, способен передавать знания на практике и учить других. |
Комплексный подход к методологии оценки компетенций
Профили ролей команды цифровой трансформации
для каждой роли (или группы ролей) предусмотрены эталонные эталонные требования к уровню компетенций, навыкам и опыту, рекомендуемые для выполнения функций и полномочий а рамках роли (или группы ролей)
Инструменты оценки
средства оценки компетенций (личностные и ситуационные опросники, кейсовые и тестовые задания, задачи, ассесмент-центр), используемые в процедурах оценки компетенций
Рекомендации по развитию
После оценки компетенций в зависимости от результата индивидуально рекомендуются те или иные инструменты развития компетенций, прохождение которых позволяет повысить компетентность в областях знаний, предусмотренных моделью. компетенций
Используемые для оценки профили ролей
Для оценки команды цифровой трансформации предусмотрены следующие профили ролей
Руководитель цифровой трансформации
разрабатывает программу цифровой трансформации и координирует ее реализацию, инициирует оптимизацию процессов деятельности организации, отвечает за единую техническую политику при создании, обеспечении функционирования и развитии ИС и инфраструктуры ИТ, координирует создание комплекса мер по обеспечению доступности данных, по повышению надежности решений и обеспечению непрерывности оказания услуг, а также реализацию всего перечисленного
Функциональный руководитель
руководители функциональных подразделений организации, не отнесенных к подразделениям, ответственным за цифровую трансформацию, но участвующие в отдельных мероприятиях и проектах, программах цифровой трансформаций
Функциональный специалист
специалисты функциональных подразделений организации, не отнесенных к подразделениям, ответственным за цифровую трансформацию, но участвующие в отдельных мероприятиях и проектах, программах цифровой трансформаций
Запланирована разработка профилей оценки по следующим направлениям команды ЦТ
Управление цифровой трансформацией
роли лидеров цифровой трансформации — драйверов изменений, проводников политики цифровизации, которые руководят оптимизацией, реинжинирингом процессов, проектированием и созданием новых цифровых услуг и продуктов
Управление данными
роли специалистов, обеспечивающих организацию качественными и полными данными для принятия управленческих решений
Управление процессами
роли специалистов, обеспечивающих повышение эффективности деятельности путем разработки и оптимизации процессов, административных регламентов, осуществления мониторинга эффективности операционной деятельности и выработки корректирующих действий
Управление цифровыми проектами и продуктами
специалисты, призванные обеспечить создание и внедрение информационных систем и цифровых услуг, обладающие разнообразными знаниями и навыками – оперативное управление, выстраивание коммуникаций, взаимодействие с заинтересованными сторонами и пользователями, управление продуктовым жизненным циклом и т.д.
Управление архитектурой
предусматривает роли, обеспечивающие последовательную и устойчивую интеграцию решений/продуктов в сфере цифровизации и ИТ в деятельность организации в соответствии с принятыми стандартами и культурой
Используемые для оценки профили ролей
В профиле роли для каждой компетенции определен уровень ее проявления:
- МИНИМАЛЬНО РЕКОМЕНДУЕМЫЙ УРОВЕНЬ
для успешного выполнения функций в рамках роли (группы ролей) - ЦЕЛЕВОЙ УРОВЕНЬ
Все значения компетенции между минимально рекомендуемым и целевым уровнями образуют зону компетентности
На основании сравнения профиля роли и результатов оценки компетенций могут быть сделаны заключения о соответствии участника оценки заявленной роли, а также даны индивидуальные рекомендации по развитию компетенций
0 |
Отсутствует проявление компетенции или преобладает поведение, противоположное целевому. |
1 |
Компетенция проявляется на базовом уровне. Кандидат знает и применяет некоторые инструменты и методы, но данная компетенция не является сильной стороной Кандидата. |
2 |
Компетенция проявляется на достаточном уровне, большинство проявлений и индикаторов являются сильными сторонами Кандидата и носят позитивный характер, негативные проявления на минимальном уровне. Кандидат знает, применяет большинство инструментов и методов, имеет опыт трансляции знаний. |
3 |
Компетенция проявляется на превосходном уровне и является очевидно сильной стороной Кандидата. Подавляющее число индикаторов при проведении интервью — позитивные. Кандидат демонстрирует глубокие знания в данной области, большой опыт применения знаний и умений на практике, способен передавать знания на практике и учить других. |
Методы оценок компетенций, используемые кадровым центром
Глубинное интервью
Метод используется для проведения оценки кандидатов в заместители руководителей федеральных органов исполнительной власти, ответственных за цифровую трансформацию. В силу высоких трудозатрат (около 3-х часов живого общения и последующей аналитической работы) метод рекомендуется к использованию точечно для ключевых ролей и должностей с большими властными полномочиями. Точность результатов на уровне 90%.
Дистанционная оценка
Наиболее популярный метод оценки команд цифровой трансформации, проводится полностью в дистанционном формате. Оцениваются как личностные, так и профессиональные компетенции. Оцениваемый самостоятельно определяет удобное время и дату прохождения. Оценка может проводиться с любого устройства, подключенного к сети Интернет. Результаты и их интерпретация доступны сразу после оценки. Точность результатов на уровне 70%
360 градусов
Классический метод оценки личностных компетенций с использованием специально разработанных опросников для оцениваемого и его делового окружения. Прохождение опросников в удобное время в дистанционном формате. Подготовка и интерпретация результатов сразу после завершения оценки всеми ее участниками.
Глубинное интервью
Особенности метода
- Оценка проводится с привлечением специалиста-асессора, имеющего большой опыт в сфере психологии, педагоги и практической оценки. Асессоры следуют принципам неразглашения полученной в ходе интервью информации, а также равенства всех участников оценки, стремятся создавать психологически комфортную и эффективную рабочую среду во время проведения интервью
- Предполагает очное (или с использованием средств ВКС) общение, длительностью от 1,5 часов в формате тет-а-тет, в ходе которого асессор задает вопросы для оценки глубины проявления всех компетенций – как личностных, так и профессиональных
- В рамках оценки используются унифицированные инструменты асессора (опросные базы и метрики оценки ответов), которые позволяют применять единый подход ко всем ее участникам, повышают объективность и точность оценки
- Оценка подходит для высшего руководства организации, ее основные аспекты определены в документе Минцифры России «Требованиях к кандидатам на должность заместителя руководителя федерального органа исполнительной власти, ответственного за цифровую трансформацию, и методические рекомендации по проведению тестирования их управленческих навыков», доступны для скачивания и ознакомления.
Основная (дистанционная) оценка компетенций
Особенности метода
- Полностью дистанционная оценка компетенций с использованием специально разработанной автоматизированной платформы прохождения тестов и обработки их результатов. Охватывает личностные и профессиональные компетенции, наиболее универсальная и гибко настраиваемая (под профили роли, под интересы корпоративного заказчика – оценка только конкретных компетенций и т.п.). Дистанционную оценку компетенций прошли около 1500 человек.
- Инструменты разработаны при участии проф.сообщества, верифицированы экспертами, проведена валидизации всей вопросной базы с участием более 60 человек. Отчет о валидизации доступен для ознакомления
- Инструменты оценки постоянно обновляются и совершенствуются в том числе за счет обратной связи участников ее оценки
- Результаты оценки выгружаются в единый паспорт компетенций, который содержит общее описание результата оценки, а также подробное описание результата в рамках каждой компетенции. Для профессиональных компетенций предусмотрено описание результатов по каждой характеристике (области знаний, охватываемых компетенцией). Также в паспорте даны рекомендации по литературе( формируются индивидуально на основании результатов оценки), изучение которой может помочь развитию «западающих» компетенций.
Структура инструментов дистанционной оценки компетенций
Структура инструментов оценки профессиональных компетенций
Инструмент оценки профессиональных компетенций представляет собой тесты с вопросами закрытого типа:
- с выбором одного ответа
- с выбором нескольких ответов
- на соответствие
- на определение верной последовательности
Вопросы разделены на три уровня сложности и гармонизированы как между компетенциями, так и, собственно, уровнями сложности
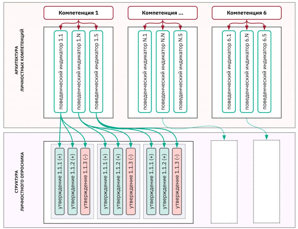
Структура инструментов оценки личностных компетенций
Личностный опросник
Оценивает личностные характеристики, которые описывают типичное или предпочитаемое поведение человека в повседневных личных и профессиональных ситуациях. Опросник представляет собой перечень утверждений, которые необходимо оценить с точки зрения выраженности и встречаемости данного образца поведения.
Всего в базе личностного опросника 30 утверждений
Кейсовые задания
Предназначены для выявления уровня проявления личностных компетенций в различных рабочих ситуациях, умения анализировать, структурировать и выделять важное, а также умения принимать решения и делать выводы на основании имеющейся информации.
Всего в базе 6 кейсов – по одному на каждую личностную компетенцию.
Каждый кейс содержит в своей структуре 5 вопросов
Оценка личностных компетенций методом "360 градусов"
Особенности метода
- Классический метод оценки только личностных компетенций с опросниками, адаптированными для команд цифровой трансформации. Изначально опросники разрабатывались для оценки заместителей руководителей федеральных органов исполнительной власти, ответственных за цифровую трансформацию (CDTO), могут использоваться для оценки руководителей команд цифровой трансформации.
- Опросники прошли валидизацию и имеют точность оценки порядка 70% (отчет доступен для скачивания)
- В оценке одного человека участвует не менее 6 человек делового окружения (для обеспечения точности и результативности оценки)
Структура инструментов оценки "360 градусов"
Архитектура формирования опросника
Опросники подготовлены для всех категорий оцениваемых:
- непосредственно оцениваемый
- руководитель оцениваемого (обязательный участник оценки,
при двойном подчинении опросник проходят оба руководителя) - коллеги оцениваемого (сотрудники ведомства в котором работает оцениваемый, занимающие аналогичную должность, или сотрудники иного ведомства, имеющие аналогичный функционал, с которыми оцениваемый взаимодействует в процессе своей профессиональной деятельности. Минимум 2 коллеги.)
- подчиненные оцениваемого (Сотрудники ведомства, находящиеся в ближайшем непосредственном подчинении у оцениваемого.
Минимум 3 подчиненных).
Опросник состоит из 18 коротких утверждений.
Общее время прохождения – 10 минут или даже быстрее
Методология подсчета результатов
Оцениваемый (или работодатель – заказчик оценки) получает паспорт компетенций, который имеет в структуре:
- общую диаграмму компетенций (наглядное отражение усредненного результата всех оценок на графике и сравнение с эталонными значениями (профилем роли))
- диаграмму оценок делового окружения (отражает обезличенные усредненные оценки по каждой категории делового окружения, а также адекватность самооценки (разницу между самооценкой и оценкой других))
- анализ расхождения оценок (показывает очевидные и неочевидные сильные и слабые стороны оцениваемого)
При оценке работодателем большого числа сотрудников возможна подготовка общего отчета по выборке и подготовка комплекса рекомендаций.











